中国大学生机械工程创新创意大赛(以下简称“大赛”)是由中国机械工程学会主办的一项公益性竞赛活动。大赛整体列入《全国普通高校大学生竞赛分析报告》竞赛目录。
包装与食品工程创新创意赛(以下简称“赛项”)于2026年正式纳入大赛“创新赛道”,本赛项始终秉承“强基础、跨学科、融产业、重创新”的指导思想,激发学生学习专业基础理论和工程实践的热情,推动行业、产业技术创新与发展,培养卓越技术人才,为大学生搭建了展示包装与食品工程技术创新成果的高水平舞台,在全国高校和行业产生广泛影响力。赛项相关事宜通知如下:
一、组织机构
主办单位:中国机械工程学会
承办单位: 中国机械工程学会包装与食品工程分会 中国农业机械学会农副产品加工机械分会 山东理工大学
二、赛项主题
包容梦想,食现未来
三、参赛要求
(一)参赛对象
参赛队伍以机械类、轻工类、食品科学与工程类等相关专业为主的在校专科生、本科生和研究生为主组队参赛, 欢迎相关专业的学生组队参赛,鼓励跨专业组队,但不得跨校跨区域组队。参赛报名以团队为单元,登录赛事网址为https://bzyspgc.caams.org.cn/。
(二)报名要求
1. 本届赛事分为高职高专组、本科生组和研究生组,分组依据以团队中在读学历最高的成员为准。鼓励团队合作,每件作品参赛队伍可由3—5名学生组成,并指定1名学生为团队队长。本届赛事严禁参赛队伍成员重复或交叉。每件作品参赛队伍可指定1—2名指导教师,每位指导教师最多同时指导3支参赛队伍。
2. 本届赛事实行限额参赛,每个参赛高校参加区域赛团队不超过20个。
四、奖项设置
大赛实行“区域选拔赛+全国总决赛”的两级赛制,全国总决赛设置一等奖、二等奖、三等奖,获奖比例:原则上不超过参赛作品总数的30%,其中一等奖数量不超过参赛作品总数的8%。获奖结果将在大赛官方网站发布。
五、赛程安排

如遇特殊情况需对赛程安排进行调整时,以赛项官网最新公告为准。
六、赛区划分

七、竞赛说明
(一)竞赛题目及作品要求
1. 竞赛分为自主选题和指定命题两种形式,鼓励参赛队伍选做指定命题。
(1)自主命题形式:
设有机械类、食品科学与工程类、包装工程类3个选题方向,参赛队伍可选择任一方向参赛。机械类选题:包装机械、食品机械、农产品加工机械等;食品科学与工程类选题:食品和农产品的保鲜、储运、加工、检测、质量控制等;包装工程类选题:包装结构、包装工艺、包装材料等。自主选题应具有应用性,可解决包装与食品工程行业的实际问题。
(2)指定命题形式:
指定命题详细内容见官网(https://bzyspgc.caams.org.cn)。揭榜挂帅类企业指定命题,作品需满足企业项目相应要求,并独立组织评审。
具有较好产业化前景的参赛作品,企业将给予一等奖10000元(税前)、二等奖5000元(税前)、三等奖3000元(税前)的奖金支持。命题提出企业享有成果优先转化权,并“一事一议”给予科研资金扶持。
2.参赛作品必须是参赛队伍的原创,不侵犯任何第三方的知识产权或其他权利,且该作品未在其他赛事获奖。
3.参赛队伍在赛项官网(https://bzyspgc.caams.org.cn)提交参赛作品的相关材料,包括参赛作品报名信息、参赛作品方案、PPT及相关动画演示、视频等,相关要求及模板见官网。
4.选题应具有应用性,可解决包装与食品工程行业的实际问题,可来自企业实际需求、在研科研项目等,鼓励能帮助解决企业生产实际中的技术难题的作品参赛。
(二)竞赛规则
赛项由资格审查、校赛、区域赛(根据地理区位划分赛区)和全国总决赛组成。
资格审查:赛项执委会根据报名材料和参赛作品对参赛队伍进行资格审查。
校赛:报名数超过20支的高校应组织校赛,其他高校择情组织。
区域赛:区域赛分为线上/现场答辩和裁判提问两个环节。答辩次序于赛前随机生成并公布。各赛区分别根据区域赛成绩选拔出进入全国总决赛的作品。进入全国总决赛的作品应根据区域赛裁判点评意见等对作品进行完善、优化。附加分:如参赛队伍成员3人及以上已通过“包装与食品机械见习工程师”考试,区域赛成绩加1分。
全国总决赛:总决赛分为现场答辩和裁判提问两个环节。答辩次序于赛前随机生成并公布。每个队伍指派一名队员进行作品方案讲解,组内其他队员需列席,可在裁判提问环节参与回答。鼓励参赛队伍携带作品实物到比赛现场。附加分:如参赛队伍成员3人及以上已通过“包装与食品机械见习工程师”考试,总决赛成绩加1分。
注:“包装与食品机械见习工程师”考试设机械类、食品科学与工程类、包装工程类三个方向,可以选择任一方向参加线上考试,详情见官网和公众号后续通知。
(三)评分标准
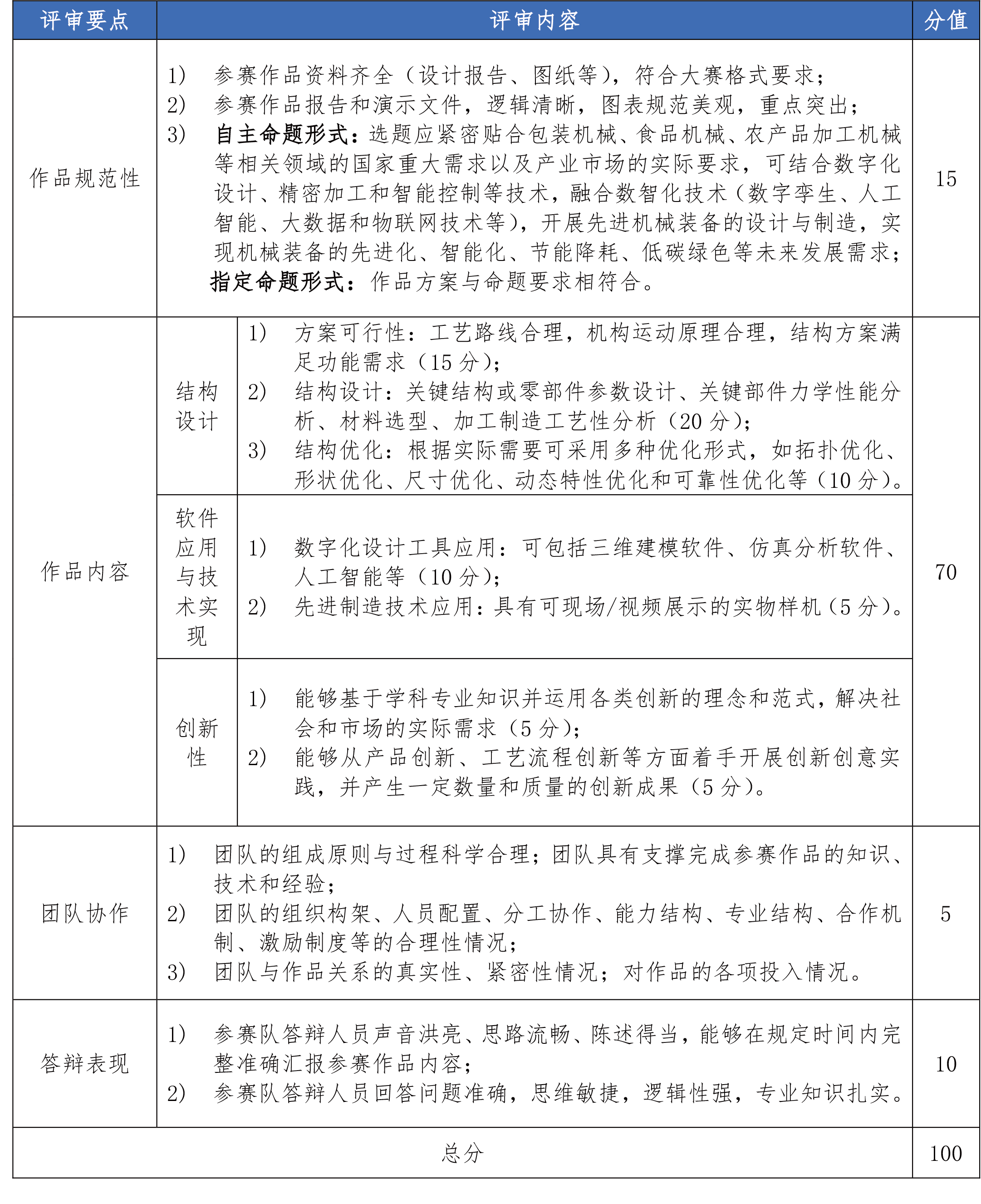
1. 机械类评分细则

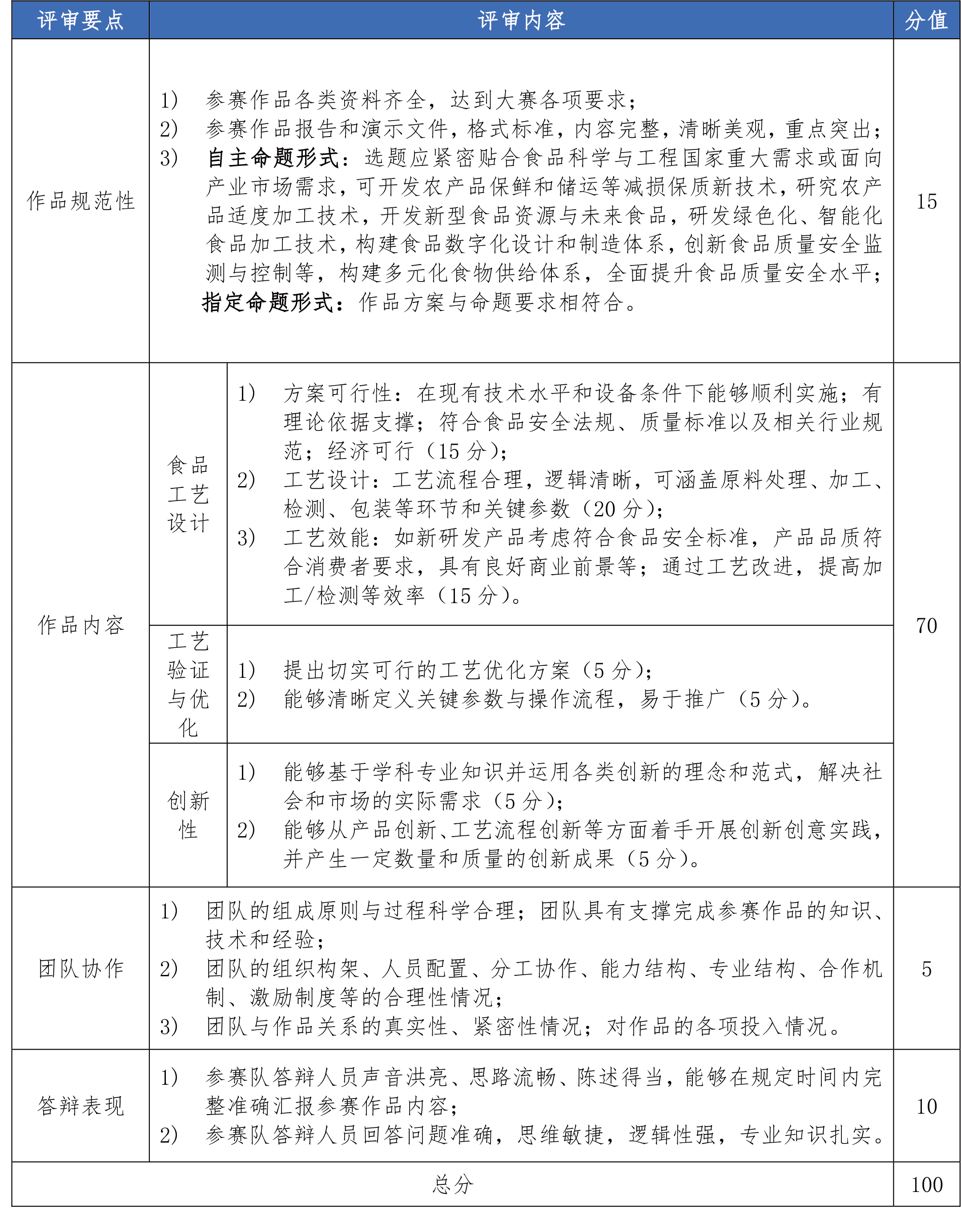
2. 食品科学与工程类评分细则

3. 包装类评分细则

八、监督仲裁
为保证竞赛的公开、公平和公正,本赛项设立第三方监督与仲裁机构。参赛选手若对竞赛组织过程和评审结果产生质疑,可进行投诉、申请仲裁。
监督仲裁组名单:
主任委员:高德
副主任委员:杨延辰
委员:马达、王瑞芳、陈海峰、董静
联系电话:15858499559
联系邮箱:gaode63@163.com
九、赛事指导
(一)赛事信息查询
大赛通知及资料统一于大赛官网(网址:https://bzyspgc.caams.org.cn)及“包装与食品工程分会”微信公众号公布,未尽事宜将另行通告。赛事指导由大赛执委会统一统筹组织。
(二)赛事咨询服务
在报名及参赛期间如有问题,可通过如下方式咨询相关事宜,邮件主题注明“赛项事宜”,正文中阐明咨询问题并留下联系方式。
赛事咨询:
郑兆启,18512268761, zhengzhaoqi@163.com
参赛报名系统咨询:
田嘉欣,15075090381,bznfx1989@163.com
十、其他说明
(一)本届赛事不收取报名费,因参赛产生的其他费用由参赛队伍自行承担。
(二)本赛项参赛作品必须是首次参赛的作品,禁止已经在其他赛事获奖的作品、往年已经在本赛项获奖或内容有较大重复的作品参赛。
(三)本方案未尽事宜或赛程请登录赛项官网查阅,如因特殊情况导致赛项相关日期发生变动,请以赛项官网通知为准。
(四)赛项设立监督仲裁工作组,作为第三方监督与仲裁机构全程保证赛事的公平、公正和公开。赛事进行过程中一旦发现参赛队伍存在信息作假或违规行为,赛项执委会有权随时取消/追回该参赛队伍的参赛资格及获奖资格,相关责任全部由参赛队伍自行承担。
(五)本赛项竞赛活动事宜最终解释权归本赛项执委会。
(六)在报名及参赛期间如有问题,可通过如下方式咨询比赛相关事宜:
赛项官网:
https://bzyspgc.caams.org.cn
赛项官方邮箱:
bznfx1989@163.com
赛项执委会工作办公室:
赵丹,15510388762,bznfx1989@163.com
赛事咨询:
郑兆启,18512268761, zhengzhaoqi@163.com
参赛报名系统咨询:
田嘉欣,15075090381,bznfx1989@163.com